|
|
@@ -21,38 +21,38 @@ LoRaWAN-ED-Stack软件包在LoRaWAN开源协议栈[LoRaMAC-Node](https://github.
|
|
|
- [ ] EU868
|
|
|
- [ ] AS923
|
|
|
- [ ] US915
|
|
|
- - [x] 缺省上行速率(LoRaWAN Default Datarate)
|
|
|
- - [x] 缺省信道列表(Channel Mask)
|
|
|
- - LoRaWAN MAC主要配置参数:
|
|
|
+ - [x] 缺省上行速率(LoRaWAN Default Datarate)
|
|
|
+ - [x] 缺省信道列表(Channel Mask)
|
|
|
+ - LoRaWAN MAC主要配置参数:
|
|
|
- 设备类型(Device Type)
|
|
|
- [x] Class A
|
|
|
- [ ] Class B
|
|
|
- [x] Class C
|
|
|
- - LoRaWAN数据消息类型(Data Message Type)
|
|
|
+ - LoRaWAN数据消息类型(Data Message Type)
|
|
|
- [x] 确认帧(Confirm Frame)
|
|
|
- [x] 非确认帧(Unconfirm Frame)
|
|
|
- [x] LoRaWAN应用端口号(Application Fport)
|
|
|
- [x] ADR功能
|
|
|
- LoRaWAN应用层当前提供如下应用实例
|
|
|
- - [x] lorawan-ed-test-shell
|
|
|
- - 用于配置并测试LoRaWAN End-Device Class A \ Class C
|
|
|
+ - [x] lorawan-ed-test-shell
|
|
|
+ - 用于配置并测试LoRaWAN End-Device Class A \ Class C
|
|
|
- 功能按需裁剪
|
|
|
- - [x] 可通过宏定义对ClassA、ClassB、Class C、OTAA、ABP等功能进行灵活裁剪
|
|
|
- - [x] 可通过宏定义对日志信息裁剪,详细的协议层日志交互信息,便于前期调试、学习等
|
|
|
- - [x] APS层(入网、通信、用户数据包等)
|
|
|
- - [x] MAC层(MAC请求、MAC命令等)
|
|
|
- - [x] PHY(上下行通信频率、速率等)等的日志输出
|
|
|
+ - [x] 可通过宏定义对ClassA、ClassB、Class C、OTAA、ABP等功能进行灵活裁剪
|
|
|
+ - [x] 可通过宏定义对日志信息裁剪,详细的协议层日志交互信息,便于前期调试、学习等
|
|
|
+ - [x] APS层(入网、通信、用户数据包等)
|
|
|
+ - [x] MAC层(MAC请求、MAC命令等)
|
|
|
+ - [x] PHY(上下行通信频率、速率等)等的日志输出
|
|
|
- [x] 支持IDE工具
|
|
|
- - [x] RT-Studio 1.1.4
|
|
|
- - [x] MDK 5
|
|
|
+ - [x] RT-Studio 1.1.4
|
|
|
+ - [x] MDK 5
|
|
|
- 参数掉电保存
|
|
|
- - LoRaWAN的配置参数支持掉电保存
|
|
|
+ - LoRaWAN的配置参数支持掉电保存
|
|
|
- 对接LoRaWAN服务器平台
|
|
|
- - [x] 利尔达unicore服务器
|
|
|
- - [ ] CN470 & Class A
|
|
|
- - [x] CN470自定义同频 & Class A\C
|
|
|
- - [x] 腾讯云IoT Explorer
|
|
|
- - [x] CN470 & Class A\C
|
|
|
+ - [x] 利尔达unicore服务器
|
|
|
+ - [ ] CN470 & Class A
|
|
|
+ - [x] CN470自定义同频 & Class A\C
|
|
|
+ - [x] 腾讯云IoT Explorer
|
|
|
+ - [x] CN470 & Class A\C
|
|
|
|
|
|
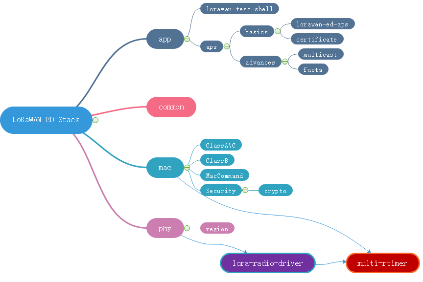
## 1.1 LoRaWAN-ED-Stack软件包组织结构
|
|
|

|
|
|
@@ -151,20 +151,16 @@ lorawan-ed-test-shell提供了常用的shell命令,用来读写LoRaWAN End-Dev
|
|
|
| --- | --- | --- | --- |
|
|
|
| 1 | 参数设置与读取 | lorawan deveui <para1> | 设置\读取DevEUI<br />
|
|
|
- 有<para1>,设置DevEUI的值,16进制,8个字节<br />
|
|
|
-- 无 para1,读取当前DevEUI的值<br />
|
|
|
- |
|
|
|
+- 无 para1,读取当前DevEUI的值<br /> |
|
|
|
| 2 | | lorawan appeui <para1> | 设置\读取AppEUI<br />
|
|
|
- 有<para1>,设置AppEUI的值,16进制,8个字节<br />
|
|
|
-- 无 para1,读取当前AppEUI的值<br />
|
|
|
- |
|
|
|
+- 无 para1,读取当前AppEUI的值<br /> |
|
|
|
| 3 | | lorawan appkey <para1> | 设置\读取AppKey<br />
|
|
|
- 有<para1>,设置AppKey的值,16进制,16个字节<br />
|
|
|
-- 无 para1,读取当前AppKey的值<br />
|
|
|
- |
|
|
|
+- 无 para1,读取当前AppKey的值<br /> |
|
|
|
| 4 | | lorawan devaddr <para1> | 设置\读取DevAddr<br />
|
|
|
- 有<para1>,设置DevAddr的值,16进制,4个字节,仅适用于ABP<br />
|
|
|
-- 无 para1,读取当前DevAddr的值<br />
|
|
|
- |
|
|
|
+- 无 para1,读取当前DevAddr的值<br /> |
|
|
|
| 5 | | lorawan appskey <para1> | 设置\读取AppSKey
|
|
|
- 有<para1>,设置AppSKey的值,16进制,16个字节,仅适用于ABP
|
|
|
- 无 para1,读取当前AppSKey的值
|