Нет описания

Meco Man 353364e08e Update README.md 2 лет назад
examples 3a0524f535 use button_t to replace struct button * 2 лет назад
README.md 353364e08e Update README.md 2 лет назад
SConscript c901eaa1ff [update] The example Adapts to RT-Thread and Fix the bug. | 例子适配RT-Thread并修复bug. 8 лет назад
multi_button.c 3a0524f535 use button_t to replace struct button * 2 лет назад
multi_button.h 3a0524f535 use button_t to replace struct button * 2 лет назад
states.png 0fbf749288 同步上游 https://github.com/0x1abin/MultiButton/pull/19 4 лет назад

README.md

MultiButton

简介

MultiButton 是一个小巧简单易用的事件驱动型按键驱动模块,可无限量扩展按键,按键事件的回调异步处理方式可以简化你的程序结构,去除冗余的按键处理硬编码,让你的按键业务逻辑更清晰。

MultiButton的作者是0x1abin, github地址: https://github.com/0x1abin/MultiButton.

使用方法

1.先申请一个按键结构

struct button button1;

2.初始化按键对象,绑定按键的GPIO电平读取接口read_button_pin() ,后一个参数设置有效触发电平

button_init(&button1, read_button_pin, 0);

3.注册按键事件

button_attach(&button1, SINGLE_CLICK, Callback_SINGLE_CLICK_Handler);
button_attach(&button1, DOUBLE_CLICK, Callback_DOUBLE_Click_Handler);
...

4.启动按键

button_start(&button1);

5.设置一个5ms间隔的定时器循环调用后台处理函数

while(1) {
    ...
    if(timer_ticks == 5) {
        timer_ticks = 0;
        
        button_ticks();
    }
}

特性

MultiButton 使用C语言实现,基于面向对象方式设计思路,每个按键对象单独用一份数据结构管理:

struct button {
    uint16_t ticks;
    uint16_t short_ticks;
    uint16_t long_ticks;
    uint8_t  repeat       : 4;
    uint8_t  event        : 4;
    uint8_t  state        : 3;
    uint8_t  debounce_cnt : 3;
    uint8_t  active_level : 1;
    uint8_t  button_level : 1;
    uint8_t  (*hal_button_Level)(void);
    BtnCallback  cb[number_of_event];
    button_t next;
};

这样每个按键使用单向链表相连,依次进入 button_handler(button_t handle) 状态机处理,所以每个按键的状态彼此独立。

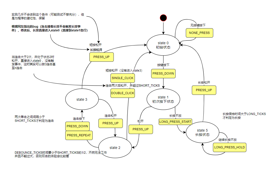
按键事件

事件 说明
PRESS_DOWN 按键按下,每次按下都触发
PRESS_UP 按键弹起,每次松开都触发
PRESS_REPEAT 重复按下触发,变量repeat计数连击次数
SINGLE_CLICK 单击按键事件
DOUBLE_CLICK 双击按键事件
LONG_PRESS_START 达到长按时间阈值时触发一次
LONG_PRESS_HOLD 长按期间一直触发

Examples

#include <multi_button.h>

struct button btn1;

uint8_t read_button1_GPIO() 
{
	return HAL_GPIO_ReadPin(B1_GPIO_Port, B1_Pin);
}

void BTN1_PRESS_DOWN_Handler(void* btn)
{
	//do something...
}
void BTN1_PRESS_UP_Handler(void* btn)
{
	//do something...
}

int main()
{
	button_init(&btn1, read_button1_GPIO, 0);
	button_attach(&btn1, PRESS_DOWN,       BTN1_PRESS_DOWN_Handler);
	button_attach(&btn1, PRESS_UP,         BTN1_PRESS_UP_Handler);
	button_attach(&btn1, PRESS_REPEAT,     BTN1_PRESS_REPEAT_Handler);
	button_attach(&btn1, SINGLE_CLICK,     BTN1_SINGLE_Click_Handler);
	button_attach(&btn1, DOUBLE_CLICK,     BTN1_DOUBLE_Click_Handler);
	button_attach(&btn1, LONG_PRESS_START, BTN1_LONG_PRESS_START_Handler);
	button_attach(&btn1, LONG_PRESS_HOLD,  BTN1_LONG_PRESS_HOLD_Handler);
	button_start(&btn1);
	
	//make the timer invoking the button_ticks() interval 5ms.
	//This function is implemented by yourself.
	__timer_start(button_ticks, 0, 5); 
	
	while(1) 
	{}
}

状态图

states.png

仓库

https://github.com/RT-Thread-packages/MultiButton